威廉希尔体育官网
WilliamHill主页
网上办事大厅
首页
WilliamHill概况
+
WilliamHill简介
领导班子
机构设置
师资队伍
+
师资队伍
名师风采
本科教育
+
专业简介
专业建设
课程建设
教材建设
教学研究
实习基地
研究生教育
+
通知通告
研究生招生
研究生导师
研究生培养
学位管理
相关资源
科学研究
+
科研工作
特色学科
重点实验室
合作交流
+
国际合作
校企合作
党建工作
+
组织机构
工作动态
党务指南
专题学习
学生工作
+
学生机构
管理制度
学生工作动态
创新创业
招生就业
+
招生简章
问题解答
就业指导
就业信息
师范认证
+
专业简介
培养目标
毕业要求
工作动态
教学评估
+
指标体系
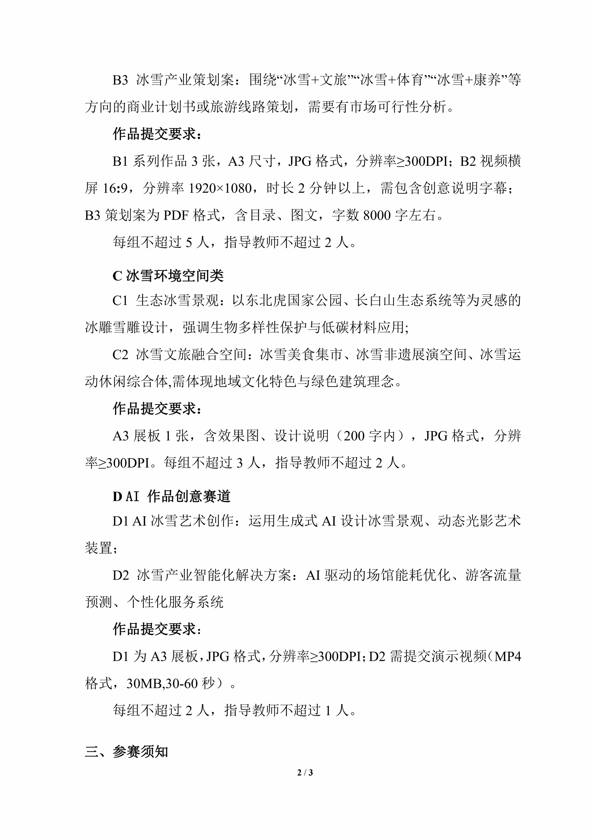
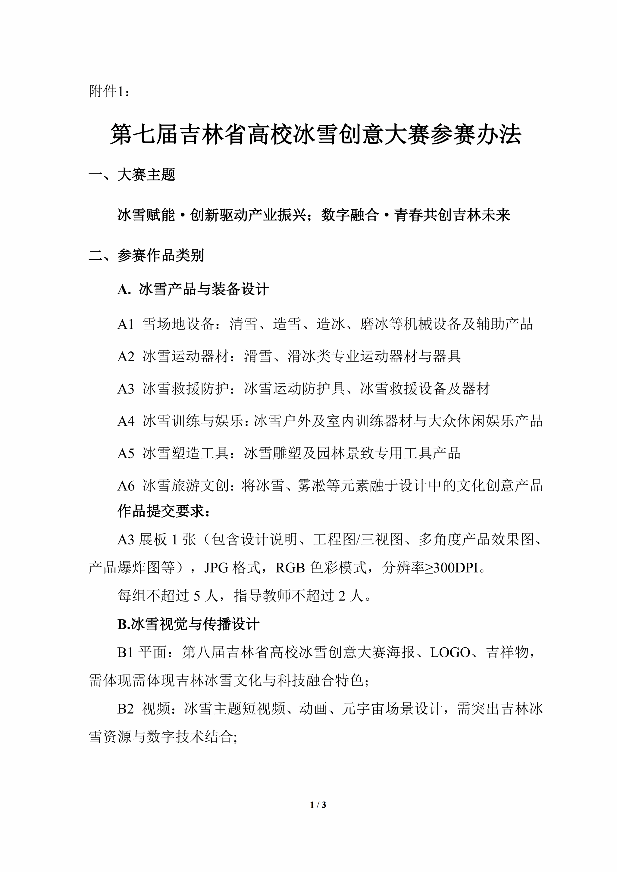
转发《关于举办第七届吉林省高校冰雪创意大赛的通知》的通知
来源:
通知公告
2025/11/08